Recueil de circuits d'ersatz de lampes


Cette page réunit les schémas de tous les circuits de remplacement de lampes que j'ai étudiés et mis au point. Pour rappel, les ersatz créés suivant ces schémas sont "plug & play", c'est-à-dire qu'ils remplacent les lampes sans avoir besoin de modifier les récepteurs sur lequels ils sont montés.
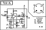
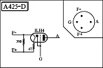
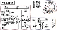
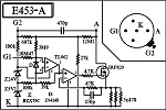
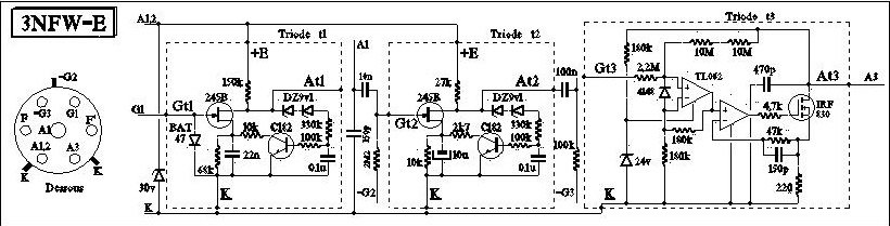
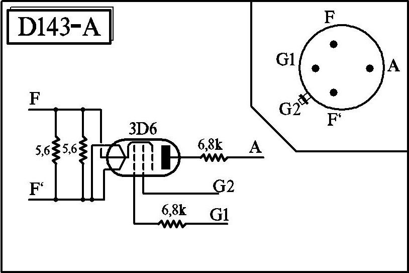
En cliquant sur chaque image, vous pouvez l'agrandir. Tous les schémas correspondent à des circuits qui fonctionnent réellement sur des postes récepteurs existants.
Pour certaines références de lampes, vous trouverez plusieurs schémas, avec un indice A, B, C etc. Ces indices correspondent à un ordre chronologique. On ne peut pas considérer systématiquement qu'un indice plus élevé est une amélioration d'un indice moins élevé car parfois, j'ai été amené à étudier des nouveaux circuits utilisant une lampe que je n'avais pas à disposition pour les indices inférieurs.
Pour connaitre la correspondance entre la référence d'un ersatz CFP-RADIO et son schéma, cliquez ICI

Vous pouvez utiliser ces schémas sans limitation !


Tous les schémas des ersatz de lampes
Liste par type de culot de la lampe Liste par fonction de la lampe
Lampes européennes à broches (batterie) Triodes
Lampes européennes à broches (secteur) Bigrilles
Lampes américaines à broches Lampes écran
Lampes transcontinentales Pentodes HF/BF
Lampes allemandes Pentodes BF de puissance
Lampes anglaises Hexodes - Heptodes - Octodes
Lampes diverses Lampes multiples
--- Valves - Diodes (détection)
--- Régulatrices
--- Indicateurs





Lampes européennes à broches (batterie)

















Lampes européennes à broches (secteur)
























Lampes américaines à broches











Lampes à culot transcontinental









Lampes allemandes











Lampes anglaises






Autres lampes à culots divers

















Triodes






















Bigrilles









Lampes écran











Pentodes HF/BF







Pentodes de puissance













Hexodes - Heptodes - Octodes







Lampes multiples













Valves










Régulatrices








Indicateurs