Remise en route du RCA AR-812





Châssis radio : Catacomb



9. Mesures sur le Catacomb

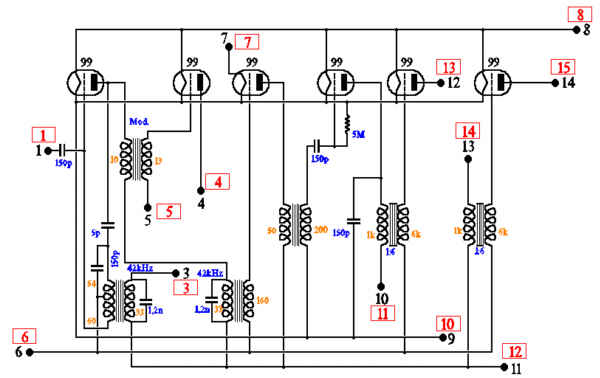
Pour tester les composants contenus dans le bloc Catacomb, il faut bien sûr connaitre son schéma interne. Le voici :


Sur ce schéma, les bornes d'accès sont représentées d'un disque noir à côté duquel des chiffres sont portés:
- en noir : numéro indiqué sur le bloc lui-même
- en rouge, entouré : numéro du bornier de raccordement.

Comme on peut le voir, certains composants sont mesurables à partir du bornier et/ou des contacts des supports de lampes, c'est le cas par exemple, du secondaire du transfo BF N°2 (entre borne 6 et contact de grille de L6).
Par contre, certains composants sont non mesurables directement, par exemple le condo de détection.

Voici par exemple, la première mesure, qui consiste à vérifier les liaisons internes entre la borne 10 et les contacts F+ de toutes les lampes :


et le tableau de toutes les mesures qui permettent de vérifier tout le bloc, sauf le condo de neutrodynage (5pF) qui est impossible à mesurer directement.


Il y a 3 types de mesures possibles :
- résistance (pour les bobinages, la résistance de détection et les fils de liaisons)
- capacité
- transmission (pour les transfos)

Avec un peu d'astuce, on arrive à tester tous les composants. Voici par exemple, comment on peut tester le transfo FI N°1 en transmission et déterminer même sa fréquence d'accord :


Les deux colonnes de gauche du tableau indiquent les 2 points sur lesquels on branche l'appareil de mesure.
Le type de mesure indique l'appareil à utiliser mais aussi l'endroit où brancher le générateur quand celui-ci est nécessaire.
Les colonnes de droite, colorées, indiquent la valeur trouvée mais aussi la décision quant à l'état du composant :
- en vert, composant correct
- en orange, composant acceptable
- en rose, composant HS, à réparer ou à changer.

Conclusion : le transfo FI N°2 a son secondaire coupé (ou une des liaisons y aboutissant)

et là, ce n'est pas de la tarte .....



10. Réparation du secondaire du transfo FI N°2

C'est parti... pour réparer le Catacomb, il faut faire fondre la résine pour pouvoir accéder aux bobinages. Méthode: décapeur thermique.
J'ai mis près d'une heure pour enlever tout ! Attention de ne pas trop rester sur place, le décapeur envoie vraiment de l'air très chaud, il faut fondre la résine, pas le reste !


Vu de l'autre côté :

A droite, les transfos BF, à gauche, toute la partie HF. Notez le deuxième transfo (MOD) à 90° par rapport aux autres.

Sur cette photo, on voit bien un fil coupé :


mais en fait, cette coupure a du être provoquée par la cassure en blocs de la résine. Comme quoi cette résine n'est pas parfaite: elle sèche, devient cassante et se morcèle !

Une fois cette coupure réparée (avec un fil multibrins pour raccorder), j'ai mesuré la résistance du bobinage et j'avais toujours une coupure. En fait, le fil de sortie du bobinage était coupé sous le chatterton de retenue de l'enroulement.
Voici une photo qui montre bien la coupure du fil (j'ai mis un petit bout de papier blanc dessous pour bien voir les fils):


Voici les deux réparations :




11. Changement de la résistance de détection

Tant que tout est accessible, j'en profite pour remplacer la résistance; non pas qu'elle soit morte, mais autant en mettre une neuve. J'ai mis une 3,3Mohm :




12. Vérification des condensateurs

Le condo de détection :

180pF environ (le capacimètre avec les fils a une résiduelle de 40pF environ), donc il est bon, je le conserve !

Condo d'accord du transfo FI N°1 :

1160 pF environ, au lieu de 1,2nF, donc je le garde aussi.

Condo d'accord du transfo FI N°2 :

1210 pF au lieu de 1200, donc il est parfait. Les deux sont donc un peu différents, mais quand on fait le calcul de l'acrt relatif (5%) on en déduit que l'écart relatif entre les deux fréquences de résonance sera de 2,5% environ, soit environ 1kHz, ce qui est négligeable.

Bien, voilà les composants vérifiés. Le Catacomb est opérationnel.



13. Remontage du Catacomb

J'avais repeint la tôle du dessus ainsi que le boitier en gris métallisé brillant. Voici la tôle revissée sur la platine bakélite :


La peinture est tellement brillante qu'elle fait miroir et parait noire ...
Le catacomb peut alors rejoindre son boitier :



Ce catacomb porte le numéro C109206 :


Avant de reposer le Catacomb sur la face avant, il convient de faire un montage à blanc. Et je m'aperçois qu'il est complètement de travers. Cause : les deux amortisseurs sont déformés.
Il faut donc les redresser et s'arranger pour qu'ils soient absolument identiques, et que les plans de fixation soient parallèles. Le mieux pour les comparer est de les mettre l'un sur l'autre :


On peut alors remonter les pieds , les amortisseurs et la barrette relais; voici le côté du transfo d'OL:


et l'autre côté :


On peut alors tout redémonter et poser les pieds sur la face avant(chaque pied comporte une vis métal par l'avant et 2 vis bois par l'arrière) :



Puis refixer le Catacomb sur les amortisseurs :




Puis refixer la barrette relais. Ne pas oublier les plaquettes butées :


ni la cosse de masse à droite :


Voilà, le Catacomb est remonté :


Il reste le transfo d'OL à refixer sur le côté gauche :



Vérification de l'aplomb du Catacomb par rapport à la face avant, vue sur le côté :


Voilà, le Catacomb est vérifié et refixé sur la face avant.



à suivre ....