Remise en route du Ténor T36A





Essais



8. Premier essai

Pour essayer ce poste, il faut déjà l'équiper de lampes. Je les ai empruntées sur d'autres postes : AK1, AF2, AB1, E446, E443, et l'ersatz 506-G auto-protégé (on ne sait jamais...)


Voici le châssis équipé, posé sur un côté, raccordé au HP d'atelier et au secteur (rallonge empruntée au 520A):


Mise sous tension....la HT monte à 248V, tout est ok mais rien dans le HP !
je ne dois pas être réveillé, moi : j'ai branché le HP dans la prise PU .... pffff, je vous jure ....


Je rebranche au bon endroit, prise HP extérieur (la fameuse prise HPS qu'on trouvait sur les postes des années 50) et là, bourdonnement caractéristique : tout va bien côté BF.

Quelques vérifications, comme ça au vol :
- tension écrans : 60V ok, normal
- tension des cathodes : AK1 = 1,2V (ok) , AF2 = 1,4V (ok)
- tension grille oscillatrice AK1 = -5V (ok)

Je "sors" l'oscillo, car même avec une antenne, je ne reçois rien. Sur la grille oscillatrice, CV à fond (je règle toujours sur FI GO) et je mesure 675kHz, donc je suis en PO. Je change, 275 kHZ, ok, c'est bon, je suis en GO.
En titillant le potard de volume, ça crachouille un max, donc il est sale (ou HS), et j'entends très faible une émission !
Conclusion ??? alignement à refaire, plus exactement réglage des FI; normal, j'ai démonté deux ajustables, il faut les régler ...



9. Réglage rapide des FI

Voici une méthode hyper rapide pour régler les FI. Je n'arrête même pas l'OL, je ne débranche même pas l'antenne !!
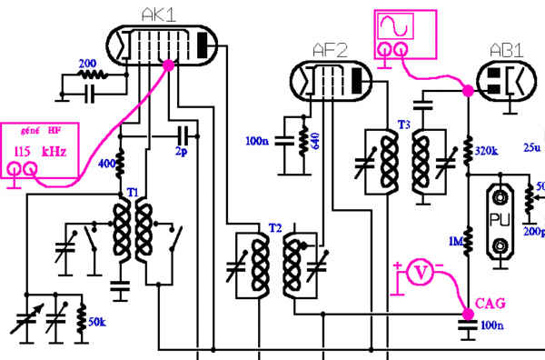
- Brancher le générateur HF (115kHz) sur le téton de la AK1 (grille modulatrice)
- régler le niveau au minimum (10mV par exemple)
- brancher l'oscillo sur l'anode de la AB1 (ou un voltmètre sur la CAG)


- régler alors les ajustables pour obtenir le maximum d'amplitude à l'oscillo, ou le maximum de tension sur la CAG.

On ne peut pas aller plus vite .. Une fois ce réglage effectué, la réception est tout à fait correcte, la CAG étant de l'ordre de -2,5V (avec une bonne antenne !) sur FI en GO.
Evidemment, cette méthode ne convient que si on sait pertinemment qu'il n'y a que les FI à régler, par exemple, après un changement de l'un ou d'un de ses composants, mais ne peut pas convenir si des éléments ont été déréglés par ailleurs (trimmers, paddings, bobines d'OL ou d'accord d'antenne ...)



10. Potentiomètre de volume

Il crachouille vraiment beaucoup; de plus, à certaines positions, on n'entend plus rien, le curseur ne doit plus être en contact avec la piste.
Il faut donc soit le changer, soit le réparer, et donc le déposer. Au moins, sur ce châssis, il est fixé sur la traverse avant et on n'a pas tout à démonter comme sur le 640A !
Il faut déjà enlever les 2 vis de fixation :


mais cela ne suffit pas : la self empêche le potard de reculer :


Il faut donc dévisser légèrement une des vis de fixation de la self et enlever celle du bas du châssis, ainsi que l'étrier. La self peut alors descendre :


le fil de liaison de masse doit être dessoudé :


et le potard peut alors sortir de son trou :


Je décide d'essayer de le nettoyer; il faut enlever le capot en soulevant les 4 petits sertissage :


Je peux alors envoyer un coup de bombe contact...mais ça ne suffit pas, il faut enlever le curseur. Malheureusement, pas moyen de dévisser les 2 vis qui retiennent la bague de l'axe :


Je n'insiste pas, le mieux est de remplacer le potard par un neuf. L'échange est rapide, quelques soudures, et hop :


N pas oulier de relier son capot à la masse par un fil de cuivre et aussi le blindage du coax partant du curseur :


L'essai est concluant : parfait, plus de crachements ! Je peux remonter le potard. Cependant, le trou est énorme par rapport au canon fileté du nouveau potard, il faut une pièce d'adaptation. Je repère les axes à l'aide d'un papier, en dessinant au travers des trous :



Avec ce gabarit, je découpe un rectangle en PVC que je perce de 3 trous :


Et voici le potentiomètre monté sur cette pièce d'adaptation :


Evidemment, pas moyen de remonter l'ensemble soudé sur le châssis, zut ! Il faut tout redessouder et installer le potentiomètre :



Maintenant, les fils peuvent être ressoudés :


Ne pas oublier de fixer le fil blindé de tonalité sinon, il pend :


Voilà, le potentiomètre est ok.



à suivre ....