Réparation d'un oscilloscope CRC type OC-342





Alimentation



7. Alimentation : redressement/filtrage (+B0/-C0)

Vu les symptômes, je soupçonne l'alimentation (car il y a en fait plusieurs défauts dont une cause commune probable pourrait être l'alim).
Je vais donc la vérifier. Pour cela, je laisse en place la valve, mais je retire toutes les autres lampes. (et la EY51 reste en place aussi vu qu'elle est soudée).
Il va falloir faire vite car à vide, il est possible que la tension redressée soit très élevée, or les condos de filtrage sont prévus pour 500V !

C'est parti ... résultat : la tension -C0 avoisine les -1400V, ce qui est tout à fait normal, et la tension +B0 ne fait que 410V et au bout de quelques secondes, les condos CC1/CC2 (50+50µF) chauffent, ainsi que la résistance RX5 (400 ohm).



Conclusion : au moins CC1/CC2 fuient anormalement !


Remplacement des condos chimiques :

Bon, c'est toujours la même histoire en fait : les condos chimiques, encore les condos chimiques !
Le plus simple est de les refaire à partir de condos modernes tout neufs. Je vais m'occuper des 3 condos doubles :CC1/CC2, CC5/CC6 et CX8/CX9.
Malheureusement, je n'ai à ma disposition que des condos 22µF/400V. C'est nettement trop juste pour 500V. Peut-être tiendraient-ils après tout car en charge, la tension +B0 est peut-être inférieure à 400V ... mais je préfère assurer le coup.
D'autant que j'ai eu le temps de mesurer les tensions secondaires du transfo :
- 2x 500Vac pour la HT générale
- 690Vac pour l'enroulement supplémentaire (pour la tension -C0)

Donc avec 500Vac, il y a des chances que même en charge, +B0 soit supérieure à 400V !
Je vais donc être obligé de faire des associations, soit pour obtenir la bonne capacité, soit la bonne tension, soit les deux :


Les associations projetées
Quelques explications :

- Les résistances servent à équilibrer les tensions dans le cas d'associations série
- Pour CC1/CC2 on obtient 2 condos équivalents à 33µF/800V (trois condos de 22 en parallèle font 66, puis ces deux 66 en série font 33µF)
- Pour CC5/CC6 on obtient 2 condos équivalents à 11µF/800V
- Pour CX8/CX9 on obtient 2 condos équivalents à 44µF/400V

Pour CC1/CC2 on obtient donc une valeur de capacité quasiment égale à celle d'origine (33 au lieu de 32)
Pour CX8/CX9, la valeur obtenue (44) est un peu inférieure à celle d'origine (50) mais ce n'est sûrement pas critique
Pour CC5/CC6, la valeur obtenue (11) est un peu supérieure à celle d'origine (8), et là encore ce n'est pas critique
Ce qui compte c'est de respecter les tensions de service.


Voici quelques photos :


Les 3 doubles condos déposés du châssis

J'ai vérifié leur fuite, au moins pour ne pas regretter de les remplacer :


Et bien, ils sont bien fuyards ces condos !
Donc, en laissant CC1/CC2 en place, on aurait perdu 32mA du courant redressé par la valve dans les condos de filtrage !
Les 2 autres ne sont pas frais non plus ... donc pas de regret.


L'association la plus simple pour remplacer CX8/CX9 (les condos sont maintenus ensemble à l'aide de ruban adhésif)






Récupération de l'embase filetée de l'ancien condo. Il faut percer les rivets pour laisser le passage aux fils




Installation de l'embase bien contre les condos pour prendre moins de place




Installation de l'ensemble dans le moule de coulée de la résine




L'association pour CC5/CC6. La disposition des 4 condos semble illogique, mais permet de gagner de la place en hauteur




Pose de l'embase filetée récupérée




Installation dans un autre moule

Coulée de la résine, attente de la prise, démoulage :


CC5/CC6 et CX8/CX9 rénovés, fraichement démoulés




Association pour CC1 et CC2 : la disposition est, encore une fois, faite pour gagner de la hauteur





Les condos sont rapprochés et l'ensemble est bridé avec du ruban adhésif




Passage des 3 fils dans l'embase filetée




Coulée de la résine dans le moule




Démoulage après la prise de la résine

Voilà, les condos sont rénovés, il n'y a plus qu'à coller des étiquettes afin de les repérer (et aussi pour aider le dépanneur du futur) :





Repose des condos chimiques sur le châssis :

La difficulté est que les condos d'origine avaient des cosses et que les condos rénovés sont à fils.
Je dois donc, soit souder les fils sur les barrettes d'origine quand c'est possible (CX8/CX9),
soit ajouter des cosses sur lesquelles je souderai les fils des conds et les fils de connexion d'origine.
Les cosses tiendront, quand ce sera possible, mécaniquement au châssis (CC5/CC6), ou alors resteront "en l'air" et ce sont les 6 fils qui, suffisamment rigides les tiendront.(CC1/CC2)
Quelques photos seront plus explicites :



Repose de CC1/CC2 et raccordements grâce à une barrette de 3 cosses





Repose de CC5/CC6 et raccordements grâce à une barrette de 4 cosses, dont une est soudée sur PX1
Note: pout installer CC5/CC6, il faut dessouder une patte de CX5 et le soulever afin de faire de la place ...







Repose de CX8/CX9 et raccordements directement sur les barrettes E/F
Note, il faut dessouder une patte de CE10 et de RE9 et les soulever pour faciliter la pose de CX8/CX9 ...


Nouvel essai :

Bon, après avoir réinstallé toutes les lampes, on remet en route ... voici les tensions relevées :


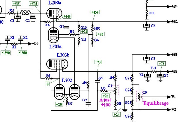
Tensions relevées après changement des condos de filtrage

Constatations :

Les tensions redressées sont bien plus élevées, c'est bon signe.
La tension négative -C0 a baissé, c'est normal car maintenant le tube s'allume, donc il consomme un peu sur cette alim.
Les tensions +B1 et +B2 ne sont toujours pas normales, en particulier, il est impossible de régler +B1 avec PC3.
D'ailleurs, une tension est particulièrement anormale, c'est la tension de grille de L303b. Cela prouve que le régulateur L303b/L302 ne fonctionne pas du tout.



8. Alimentation : régulation (+B1/+B2)

La tension nulle sur la grille de L303b laisse soupçonner que RG8 est coupée .
En effet, une mesure à l'ohmmètre le confirme.
Je change donc cette résistance :



et je remets en route ... Voici les tensions relevées :


Tensions relevées après changement de RG8

Ha, voilà qui est mieux !!
Maintenant, +B1 est réglable. D'ailleurs, je sais maintenant que le +100V est à régler en mesurant +B1 par rapport à la masse : +B1 vaut +146V par rapport au -HT ( qui lui, vaut -46V).



Vérification de +B1 (+100V) par rapport à la masse

La tension +B0 (+445V) a baissé preuve que la consommation a augmenté un peu sur cette alim.
La résistance RX5 me semble chauffer quand même un peu trop.
Cependant le régulateur fonctionne bien, pour preuve, la polarisation de grille de L303b qui vaut -30V.
On notera que par rapport à la masse, les tensions d'alim sont : +B0=+400V, +B1=+100V, +B2=+250V

Donc, on peut dire que l'alim est opérationnelle. Regardons ce qui se passe du côté de l'écran du tube :


Base de temps : 0,5ms/div . Cliquer sur la photo pour télécharger une vidéo




Base de temps : 50ms/div . Cliquer sur la photo pour télécharger une vidéo




Base de temps : 0,2s/div .

Conclusion :

On a toujours un problème dans la base de temps. Les vidéos montrent que l'amplitude horizontale est trop faible et varie constamment. En plus, il y a toujours de positions du commutateur KT qui provoquent l'arrêt de l'oscillateur.
Il faut donc aller du côté de la base de temps ....




à suivre : base de temps