Récepteur DUCRETET type CF4



Réparations - Premiers essais




4. Objectif visé

Il est bon de rappeler l'objectif que je me suis fixé : Utiliser ce récepteur comme outillage pour tester mes ersatz de bigrille secteur

Autrement dit, je n'ai pas l'intention de faire une restauration poussée : je vais me contenter de mesurer les composants et, le cas échéant, de les remplacer par des neufs, sans souci d'authenticité.
C'est-à-dire que, par exemple, je ne vais pas "m'amuser" à vider les condensateurs pour y mettre des neufs en respectant leur look. Je l'ai fait par le passé sur d'autres récepteurs et c'est quand même une tâche fastidieuse ... Comme de toute façon, la plupart du temps, ces composants ne se voient pas, autant se simplifier la vie !



5. Vérification et réparation du châssis "alim + puissance"

Il y a peu de composants sur ce châssis : transfo secteur, transfo BF, self de filtrage, condos de filtrage, résistances du pont potentiomètrique de HT et quelques autres ...

Je les ai donc mesurés un par un, et suivant leur nature, la mesure a été adaptée, bien sûr :
- transfo secteur : connexion du primaire sur un Variac réglé à 80V et mesure des tensions secondaires à vide
- résistances, self de filtrage, transfo BF : mesure de la résistance
- condensateurs : mesure de la capacité et de la fuite sous une tension assez élevée (de 100 à 300V)

Voici les résultats des mesures :


Mesures des composants du châssis alim + puissance

On constate que les principaux fautifs sont les condensateurs : leur capacité n'est pas vraiment mauvaise, mais leur fuite est inacceptable !
Si j'avais branché ce poste directement, la valve n'aurait pas vraiment apprécié la plaisanterie !
Je dois donc changer ces condos critiques. C6, qui est connecté entre un pôle du 4V et la masse, peut fuir sans qu'il y ait une quelconque incidence. C7, lui est parfait, je le garde donc.
Le reste des composants est bon, en particulier les bobinages (transfo secteur, transfo BF et self de filtrage). C'est une très bonne chose.

Il n'y a donc qu'à remplacer les condos HS. J'ai laissé les vieux sur place, je les ai déconnectés, et j'ai ajouté les condos neufs, là où il y avait de la place. Voici quelques photos :


C3 et C4 seront cachés par le capot. J'ai mis des 10µF isolés à 450V




C1 et C2 remplacés par des 4,7nF / 630V



C7 remplacé par un 1µF / 250V



C5 remplacé par un 0,47µF / 100V



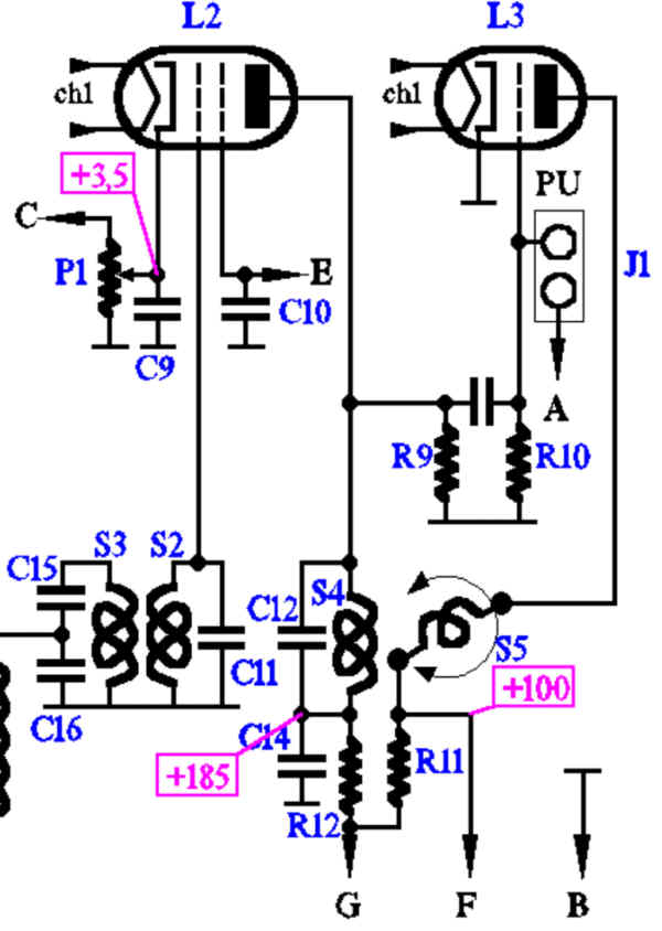
6. Vérification et réparation du châssis "HF + BF"

Ce châssis comporte nettement plus de composants. Voici ceux que j'ai vérifiés :

Mesures des composants du châssis HF + BF

On voit que c'est encore les condensateurs "papier" qui fuient : il y en a 4 qu'il faut changer. Pour le reste, tout parait normal, les bobines ne sont pas coupées.
A part la résistance R11, un peu forte, que je laisserai, j'ai remarqué que la mesure sur C12 était variable : je vais sûrement être ennuyé avec ce condo ...

Voici les condensateurs de découplage remplacés tous les 4 par des 0,22µF / 250V :

C18, découplage de polar de L1



C14, découplage de l'alim d'anode de L2



C9, découplage de la cathode de L2



C10, découplage de l'écran de L2

Voici une photo d'ensemble sur laquelle on voit les 4 condos changés (cliquez pour agrandir):




7. Préparation des châssis pour les essais

Comme le récepteur est formé de 2 châssis indépendants et que je vais être amené à prendre des mesures SOUS ces châssis, il faut que je fasse un support adapté.
J'ai relié d'abord les deux châssis ensemble grâce à deux traverses :


(Cliquez pour agrandir)

Puis j'ai recollé l'embase de la valve à l'ampoule :

Le scotch immobilise l'ampoule pendant la prise de la colle

J'ai équipé les châssis des lampes que j'ai :


(Cliquez pour agrandir)

et j'ai reconnecté les fils entre chaque châssis :


Sauf les 2 fils du cadre car je connecterai celui-ci directement au bornier (Cliquez pour agrandir)




Il me manque donc la triode de puissance (Cliquez pour agrandir)

J'ai donc réalisé un ersatz à semi-conducteurs, équivalent à une D410 :



Pas très authentique, mais efficace, c'est ce qui compte ! (Cliquez pour agrandir)

Comme il faut retourner l'ensemble, j'ai fixé 4 pieds en bois, de 25 cm de long, aux traverses :

La stabilité est suffisante (Cliquez pour agrandir)



Et l'accessibilité des composants est parfaite ! (Cliquez pour agrandir)




De plus, les lampes sont accessibles sur les côtés (Cliquez pour agrandir)

Le cadre est branché directement sur les 2 bornes :


Le HP haute impédance directement sur le jack :


Pour le premier essai, qui ne servira qu'à vérifier les tensions, un voltmètre est connecté entre la polarisation de L4 et la masse :


Ainsi, dès la mise sous tension, je saurai si tout va bien ...



8. Premier essai

Allez c'est parti : je branche la prise secteur sur du 110V et je lis sur le voltmètre :


-15V de polarisation. Ce qui montre que tout va bien à priori. En effet, cette tension renseigne sur le courant total consommé. La résistance équivalente aux bornes de laquelle cette tension est mesurée est égale à la somme de R3 et d'une section de la self de filtrage, soit 135 + 280 = 415 ohm.
On a donc un courant HT total de 15,2/415 = 37 mA environ.

Cerise sur le gâteau : j'ai pu recevoir une station en GO. Il y a des interférences, mais ça marche !

Voici les autres tensions mesurées en différents points du circuit :

Presque toutes les tensions sont mesurables sur le châssis alim-puissance



Il reste quelques tensions mesurables uniquement sur le châssis HF-BF





A suivre : vérification de l'ampli FI