Remise en route du poste Loewe-Opta type Thule





Schéma



3. Opérations envisagées

La plaque à cosses des composants occupe une bonne partie de la place tout en occultant les connexions des lampes. Si je veux relever le schéma, je suis obligé de l'enlever. Je pourrais me contenter de remplacer les composants défectueux, mais je tiens à relever le schéma car ceux qu'on trouve sur le net ne me paraissent pas franchement clairs :
schéma du Super 32
schéma du Thule WL

Sinon, les composants à changer sont les suivants :
- les condos chimiques près du transfo
- les condos et résistances qui s'avèreront avoir varié (à voir après mesure)
- les lampes HS
- le bloc de condos situé au centre du châssis; lui, c'est clair , il est carrément boursouflé !

Le reste n'est qu'une affaire de nettoyage ...



4. Dépose de la plaque à cosses

Pour se faire, il faut absolument tout repérer !
Le mieux est de coller des petits bouts de papier numérotés sur chacun des fils aboutissant à une cosse. En même temps, j'ai dressé le plan d'implantation de cette plaque :


Sur ce dessin, chaque composant est repéré par une lettre A,B ... jusque AB car il y a plus que 26 composants !
Chaque trait rose correspond à un fil qui va ailleurs sur le châssis. Enfin, l'indication à côté de chaque fil correspond au lieu où il aboutit; par exemple, L6-K veut dire : cathode de L6.
Bien sûr, j'ai pu reporter ces indications uniquement une fois la plaque enlevée, lorsque le reste du châssis fut découvert :


Notez les petits papiers sur chaque fil :


Notez également le toronnage sérieux des fils :


le bloc de condos que j'ai appelé C3:




5. Dépose des blindages des transfos

Sur les schémas, les transfos me paraissent bien compliqués... pour vérifier tout ça, j'ai décidé d'enlever les blindages. Cela se fait facilement, ils sont boulonnés. Voici les 3 transfos HF (à gauche, l'oscillateur):


Ils sont vraiment jolis ces transfos...voici les transfos FI :





6. Schéma

Je peux maintenant dresser le schéma de ce poste. Il est plus proche du Thule que du Super 32. Voici les différentes fonctions :

L'alimentation :

Notez : la bobine d'excitation du HP comporte 2 prises. Elle est branchée en parallèle entre le +HT et le -HT, une prise va à la masse, l'autre au + écrans des lampes !


Les étages préamp HF et mélange :

Le préamp est court-circuité en gamme OC. La lampe 2HMD est l'oscillateur local et la mélangeuse.


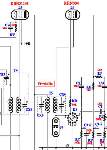
L'ampli FI et la détection plaque :

rien de bien particulier à part le commutateur qui sert à la fois à la tonalité et à passer de radio à PU.


L'ampli BF :

A noter que le retour n'est pas à la masse, mais au -C


La commande de CAG :

C'est le point le plus particulier de ce poste : la lampe L4 agit comme résistance variable par rapport au -C, dans le pont diviseur formé par RS à la masse; La résistance interne de L4 dépend du niveau du signal sur sa grille, niveau issu de l'ampli FI acheminé par C7. Ainsi, lorsque le niveau reçu augmente, la résistance interne de L4 diminue, et le potentiel au niveau de son anode devient plus négatif, diminuant ainsi le gain du préamp HF et le l'ampli FI.

schéma complet en PDF

Quelques croquis concernant, les transfos HF :


et le transfo d'alim secteur :




à suivre : Réparations