Blocs de condensateurs du Philips 2514
Il y a 3 blocs à remettre en état. Un contenant les 2 condensateurs principaux de filtrage d'alimentation, celui contenant entre autres les condensateurs de découplage des G2 et des tensions de polarisation. Le troisième bloc ne contient qu'un seul condensateur qui relie la masse de l'alimentation au chassis métallique du récepteur.
Remise en état des condensateurs
Il s'agit de condensateurs papier installés dans des cuves métalliques. L'ensemble est noyé par du goudron pour assurer l'étanchéité et éviter les fuites. Malheureusement et comme d'habitude, non seulement les condensateurs fuient, mais en plus ils gonflent ce qui déforme les cuves. Pour remettre en état ces condensateurs, le remède est simple. On enlève la plaque de connexion, on chauffe la cuve pour décoller les éléments présents à l'intérieur, on enlève les éléments et on rééquipe avec des condensateurs modernes.
Démontage du bloc principal. On dessoude d'abord les 3 fils sur le dessus. Et il faut ensuite dévisser le bloc.
Une vis se trouve sous la résistance de 500 ohms.

L'autre au pied du bloc d'accord.

On enlève la plaque de connexion sur le dessus et on gratte le maximum de goudron.

Je chauffe ensuite le bloc avec un décapeur thermique et quand l'intérieur est chaud les éléments s'enlèvent facilement.


j'ai rééquipé avec 10µF en deuxième filtrage à la place de 6µF. Le filtrage de 4µF est assuré par 2 condensateurs de 2.2µF en parallèle.

On remonte dans l'ordre inverse le bloc de condensateur.

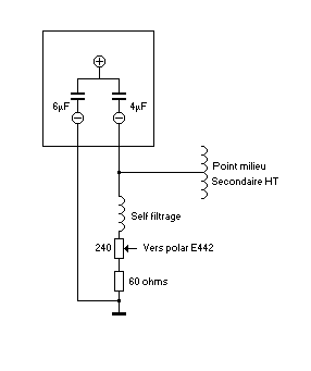
Rappel du contenu de ce bloc.

Même principe pour le bloc contenant 6 condensateurs à l'intérieur (seuls 5 sont utilisés, un élément de 1µF n'est pas cablé).
Mais... Il faut enlever le transformateur pour faciliter l'accès.
De toutes facons je dois enlever ce transformateur pour démonter la partie support de E442 qui contient la partie réglage de polarisation...
Avant de vous énerver sur les 2 vis du transformateurs, ne pas oublier d'enlever les contres écrous en dessous du chassis !!!

Alors pour être sur de ne rien oublier, on repère les connexions (avant de démonter...)

Ici 5 condensateurs. 4 de 1µF/630V et 1 de 2.2µF/400V

Même principe. On relie les condensateurs neufs sur la place de connexion.

On tapisse les parois avec du carton épais afin de fabriquer un support pour la plaque de connexion.

On met en place la plaque de connexion et on replie les pattes en métal de la cuve. Zou, c'est fini.

Rappel du contenu de ce bloc.

Même punition pour le dernier condensateur. Il ne tient qu'avec une vis et ne possède qu'une connexion soudée (L'autre connexion est assurée par la cuve elle-même sur le chassis)


Le condensateur moderne de remplacement. Soudé d'un coté dans la cuve.

Remise en place.

Rappel du contenu de ce bloc.

Réfection du circuit de polarisation