Remise en état de deux châssis PHILIPS 634C





Remise en route du châssis 40324 : état des lieux, réparations, essais



1. Etat des lieux

Voici ce second châssis :


Première constatation qui saute aux yeux, le condo C1 a déjà été changé, mais il a été aussi isolé car il est de nouveau tombé en panne, car les fils sont dessoudés et il est boursouflé :


D'autre part, en retournant le châssis, on constate que le condo C2 a été remplacé par un condo externe :


La remise en état consiste à remplacer C1 et refaire le bloc de condos.



2. Remplacement de la boite de condos

La mesure de tous les condos a montrer que C2 était carrément en court-circuit (d'où son isolement et remplacement par un condo externe) et C3 était bien fuyard. Par conséquent, je ne m'embête pas, je remplace l'ensemble.

Vu que le remplacement sera invisible, je ne vais pas vider la boite pour mettre les condos neufs dedans comme à l'habitude. Je vais au plus simple, mais je vais tout de même faire en sorte que ce soit propre et solide.
Voici comment j'ai procédé :

deux plaques d'epoxy cuivré sont entretoisées par 4 tiges filetées. La grande plaque présente des zones cuivrées isolées entre elles



La grande plaque a les mêmes dimensions que le dessus de la boite d'origine et les trous sont aux mêmes endroits :





Les bornes sont en fait des vis laiton et écrous de 10 mm de long



les têtes de vis sont soudées sur les zones de cuivre afin de les immobiliser et assurer des bons contacts



Les condos neufs ...




... sont soudés à leur place, conformément au plan :




Des cosses à souder cambrées sont boulonnées avec un second écrou




La plaque de fixation est collée à l'Araldite



Dépose de la boite de condos; date : 30 août 1933 !



Le vide laissé dans le câblage (il est conseillé de bien repérer les fils dessoudés et de ne pas les bouger)



Comparaison des 2 composants



Liaison de masse réalisée par un fil et une cosse à souder boulonnée avec la fixation



La nouvelle "boite" recâblée entièrement



3. Remplacement de C1

Ce condo n'est pas à proprement parler nécessaire si on alimente le poste en continu bien filtré. Il faisait partie du filtre d'entrée, avec S1 et S2 afin de filtrer les fréquences élevées du secteur continu produit par dynamo (pics de tension dus à la commutation).
Néanmoins, je vais le remplacer, ne serait-ce que pour combler l'espace sur le châssis (qui lui, serait visible !)
Je vais en profiter aussi pour forcer sa capacité à 10 µF, afin d'aider le filtrage car le poste sera sûrement alimenté par un redresseur.

L'idée est de mettre le condo sur le châssis (alors que je pourrais le cacher dessous) et de le coiffer d'une fausse boite :

Cette fausse boite est en carton plié de 50 x 50 x 50 mm (sans les oreilles de fixation)



Puis elle est enduite et peinte en noir martelé; bluffant, non ?



Le condo est soudé à plat sur un rectangle d'epoxy dont le cuivre a été meulé pour faire 2 zones conductrices isolées entre elles



Un fil rouge dans un bout de souplisso amène le + de la lampe régulatrice L6



Un fil noir sans souplisso est soudé sur C55, et amène le -



Les deux fils passent par l'ouverture du châssis prévue ...



... et sont soudés sur les zones conductrices de la plaquette du condo



La boite en carton est vissée sur le châssis, par dessus la plaquette traversée par les 2 vis

Voici une photo du châssis alimenté, sans flash, avec les reflets sur la peinture de la fausse boite :




4. Essais

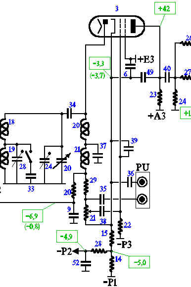
Les essais sont concluants : le poste fonctionne parfaitement, les tensions sont à peu près les mêmes que celles relevées sur le châssis #41499, les différences devant s'expliquer par le fait que j'ai conservé les résistances sur ce châssis.

les tensions mesurées sur l'alim du châssis #40324

Pour mémoire, voici les tensions mesurées sur le premier châssis, le #41499 :

Cependant, une tension me parait tout de même étrange : c'est -P1, on trouve -9,5V alors qu'on trouvait -6,8V sur le premier châssis.
Cette différence est bizarre car le courant total consommé sur la HT doit être du même ordre de grandeur pour les 2 châssis, alors que cette différence est de l'ordre de 40% !

Je décide donc de mesurer la résistance entre le fil "- secteur" et la masse :
- châssis #41499 : 140 ohm
- châssis #40324 : 180 ohm

Voilà donc la différence : il y a une résistance qui a varié parmi R1, R2, R3 ou R30. Je vérifie la résistance R1 qui est nulle sur le châssis #41499, lorsque le CV est réglé sur France Inter : 80 ohm !
J'ai donc un souci sur R1 ...



5. Réparation de R1

Pour démonter R1, il faut déjà dessouder les fils :


puis on desserre les 2 vis sans les enlever pour détendre la courroie qu'on peut alors désengager de l'entraineur :


on peut alors déposer le rhéostat R1 :


Il faut enlever l'arrêt qui comporte 2 vis :



L'axe avec le curseur peut alors se démonter du corps :

le spiral n'est plus soudé à la borne centrale (entourés) !

Voilà donc la panne ... Il suffit alors de ressouder le spiral à la cosse :



Puis de remonter le rhéostat, sans serrer les vis, d'engager la courroie et de ressouder les fils :


Il faut alors faire l'alignement en réglant le CV à A0, et mettre le curseur en butée; l'entraineur est alors visible :


Les vis sont alors bien serrées.

Voici les nouvelles tensions mesurées (en orange) :


On obtient donc les bonnes tensions, du moins très proches de celles mesurées sur l'autre châssis.
J'avais également mesuré les tensions de l'étage BF qui étaient aussi quelque peu différentes :

en rose avant la réparation de R1, en jaune après

pour mémoire, voici les tensions sur le châssis #41499 :


La différence de tension sur l'anode de la B2044 s'explique aisément :
- sur ce châssis, j'ai conservé les résistance R9 (500k) et R10 (200k) ce qui donne une tension d'écran de +32V
- sur le premier châssis, j'ai remplacé ces résistances (R9=422k et R10=215k) ce qui donne une tension d'écran de +41V
La lampe B2044 débite donc moins dans le cas du châssis #40324 (puisque son écran est porté à une tension plus faible), ce qui a pour conséquence de diminuer le courant anodique, et par la même la chute de tension dans la résistance d'anode R23 : la tension d'anode est alors nettement plus grande (+81V au lieu de +42V)

Je laisse en l'état, cela n'a que peu d'importance. En tout cas, c'est inaudible et lest deux tensions de polarisation des lampes lampes HF sont semblables, preuve que la sensibilité est la même pour les 2 châssis.



6. Câble secteur

Le câble secteur est un peu court. Je le rallonge et j'en profite pour passer le fil de terre également, ce qui sera plus facile pour l'utilisateur.
J'ai ajouté un condo, C99, de 10nF/400V, qui a le même rôle que C13 : il relie la terre non pas au châssis mais au -P1 :

Notez les couleurs des conducteurs car ce poste est alimenté en continu !

j'ai caché ce condo dans un tube de carton antique :



7. Remontage

Voilà, j'ai terminé cette remise en route, il me reste à remettre le châssis dans la caisse en bois.

repose des 2 traverses; changement des vis abimées



repose de la plaque d'isolement et du bouton de la commande de tonalité



repose de la tôle que j'avais récupérée du châssis #41499; notez le passage du câble de HP



Installation du châssis dans la caisse. Entouré en vert, le câble HP; entouré en rose, le câble secteur



Photo sans flash en fonctionnement : l'ersatz de 1928 éclaire bien !



Réparation d'un bouton dont la vis ne serrait plus assez l'axe. J'ai taraudé 2 trous et mis des vis à tête creuse (M3)





Voilà, cette remise en route de ce second châssis est terminée. J'espère qu'elle vous a intéressé et que le 634C n'a plus de secret pour vous.

Vive les radios à tubes !