Récepteur RADIONE type GF3



Protection - Alimentation secteur




12. Protection

C'est bien beau de mettre des condos polarisés dans le bloc de condos ... seulement, cela présente un défaut : si jamais on branche la prise secteur à l'envers, alors que sur un poste équipé de condos non polarisés (comme à l'origine) il ne se passe rien du tout puisque les lampes acceptent de recevoir du -220V sur leur anode, le fait d'avoir des condos polarisés fait qu'on va faire un beau court-circuit (un condo polarisé à l'envers se comporte comme une résistance très faible !)

Le remède est simple, une simple diode dans un des fils secteur, et le tour est joué :


Lorsque la prise est dans le bon sens, la diode est conductrice, la chute de tension à ses bornes est négligeable, bien entendu (0,6V).
Lorsque la prise est à l'envers, la diode est bloquée; aucun courant ne peut circuler, les condos polarisés, comme C1 sont donc protégés !

Pratiquement, le plus simple est de cacher la diode dans la prise :


Plus de risque, maintenant !



13. Alimentation secteur

Voici maintenant un montage d'alimentation sur le secteur alternatif, qui va générer une tension continue de l'ordre de 220V sous une puissance maximale de 50W.

Cette alimentation permet par conséquent d'alimenter n'importe quel poste de radio nécessitant du continu, comme par exemple :
- le récepteur AGA L-III , ou
- le récepteur PHILIPS 634C .

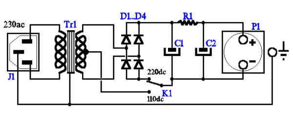
Voici son schéma :


Un transfo d'isolement, de rapport unitaire, permet d'isoler complètement le châssis du récepteur du secteur, ce qui est plus prudent !
Un redressement double alternance est confié à un pont de diodes
Le filtrage est classique, 2 condos et une résistance série pour ajuster la tension à 220V en sortie.

La prise médiane sur le secondaire, permet éventuellement de générer une tension continue moitié, donc de 110V :


On peut si on désire installer un interrupteur, ce qui permet facilement de passer de 220 en 110 ...
Voici les valeurs des composants :


Comme on peut voir, les capacités sont conséquentes ... ce sont des condos récupérés de vieilles alims secteur à découpage de TV.
A noter qu'il convient de relier les tôles du transfo à la terre.
S'agissant du transfo, voici ses caractéristiques et sa réalisation .

Vous pouvez télécharger le schéma de cette alim en PDF

Pour tester cette alim, il suffit de la charger avec une ampoule, tout simplement :


On constate qu'il faut 53W sur le secteur pour donner 40W dans la charge; cela est normal, on perd un peu dans le transfo, dans le redresseur et dans la résistance R1, mais peu importe, puisque ce qui compte c'est d'obtenir 220V continus ...

Voici le test de cette alimentation, sous la forme de maquette :


Si on veut, on pourrait remplacer la résistance par une ampoule de 12 ou 24V 5W :

Sur cette photo, la charge est le GF3 et ça fonctionne !

Réalisation d'un coffret pour cette alim :


Sur la face avant, on trouve les prises, qui sont reliées à l'ensemble redresseur-filtre



Le transfo est fixé dans le coffret grâce à des équerres



Raccordement du transfo. Entourés : en rose, la connection de terre sur les tôles, en jaune un bout de mousse de blocage des condos



Détail des bouts de mousse



Détail de la connexion de terre sur le transfo

Quelques photos (cliquez pour agrandir) :




Face avant



Vue de côté



Vue de dessus

Elle n'est pas belle cette peinture ?
En dessous, 4 pieds sont vissés :


Le Radione GF3 fonctionne parfaitement avec cette alim . J'ai même remarqué que la terre n'était pas nécessaire.
Si vous avez un poste radio secteur continu, je vous conseille de réaliser cette alim toute simple, elle vous rendra de bons services.






Vivent las radios allemandes à secteur continu !!