Reconstruction complète d'un oscilloscope Tektronix type 502A : amplificateurs verticaux





8. Amplificateurs verticaux



Ampli "upper" : schéma
Ampli "upper" : recâblage
Ampli "upper" : test
Ampli "lower" : recâblage et équipement
Ampli "lower" : test
Ampli "lower" et "upper" : réglages
Base de temps
Réglages - Etalonnage
Interventions diverses



Etat des lieux :

En attendant de recevoir le transfo THT afin de finir l'étage "alimentation du CRT", je peux m'occuper des amplificateurs verticaux.
Je rappelle que sur cet oscillo, il y a deux amplificateurs complets de déviation verticale, un pour chaque paire de plaques, une par canon.
Ils sont rigoureusement identiques, donc je pourrai me servir du premier lorsqu'il sera opérationnel pour mettre au point le second par comparaison.
Il y a peu de choses à faire en fait, vu que le cannibale a totalement ignoré ces amplis. Peut-être parce qu'ils étaient sur circuits imprimés ... toujours est-il qu'ils sont quasiment complets, du moins du point de vue du câblage.
En effet, il n'y a que le câblage des aboutissants sur les 2 cartes qui a été sectionné, et il manque des transistors et 2 tubes sur un des amplis. L'autre ampli possède encore ses deux ECC88 !

Sur cet oscillo, les préamplis sont de la dernière version, c'est-à-dire entièrement à transistors (Fet à la place des Nuvistors). Je me demande si tout compte fait, ces amplis n'avaient pas été mis à la place de ceux d'origine car sinon, comment expliquer qu'il y avait toujours l'alim continue pour les filaments des Nuvistors ? Donc, je n'aurai pas à la refaire cette alim ...



Amplificateur "Upper" :

Je vais commencer par l'ampli correspondant au canon du haut (Upper) parce que c'est celui qui a presque tous ses transistors (il ne manque que 3 des 4 du préampli), même s'il lui manque les ECC88, je pourrai soit mettre celles de l'autre ampli ou bien en trouver dans mon stock.
Vu que je n'ai pas trouvé le schéma du préampli sur le site Tekwiki, je vais le relever, afin d'essayer de déterminer le type des transistors qui manquent (car je n'ai pas l'info non plus)
Avant toute intervention, quelques photos de l'existant, sous plusieurs angles afin de bien voir la position de tous les fils :





Ampli vertical upper, vu du côté du câblage
On a un toron qui contourne la carte, qui vient de l'alim (à gauche) et qui doit aller sur certains potards de la face avant (à droite). Quelques fils traversent 3 passe-fils vers le commutateur de sensibilité, situé derrière l'écran métallique.


Vue de dessous. Le module est le préampli qui remplace les Nuvistors qui étaient câblés sur la grande carte dans la version précédente
Pour relever le schéma, je dois déposer la carte. J'ai choisi de dévisser les 4 boulons situés aux coins, qui fixent la carte sur les équerres amorties (caoutchoucs) :


Carte déposée
Pour faciliter le relevé du schéma, je dois désaccoupler le module et la carte mère. Pour cela, j'ai 2 fils à dessouder et une vis à retirer :



Pas de difficulté particulière pour relever le schéma, à part peut-être pour les transistors doubles, mais par comparaison avec ceux de la carte mère, j'en ai déduit qu'ils étaient de polarités complémentaires et que l'ergot du boitier repérait les collecteurs des 2 transistors. Voici le schéma au brouillon :


Schéma (partiel) de l'ampli
Le reste (à droite) doit être identique au schéma de base, j'ai vérifié grosso modo quelques éléments.

Voici le schéma mis au propre :


Schéma (partiel) de l'ampli (cliquer pour le PDF)


Je dois maintenant refaire le câblage. La partie du toron qui vient de l'alim a été sectionnée, mais ce n'est pas la seule : les 4 fils qui reliaient les potards "Position" et "DC BAL" des 2 amplis l'ont été aussi en même temps que les fils venant du calibrateur. J'ai donc ces deux torons à refaire.


Repérage des bornes des alims utiles
Les alims pour les amplis sont celles qui sont découplées (donc après des cellules RC)
Je commence par le toron principal qui comporte 8 fils (6 alims HT et le 6,3V de chauffage des ECC88) :


Les 8 fils sont rallongés par des fils dont la couleur rappelle celle du liseré des fils d'origine
Bien sûr les fils ont d'abord été introduits dans le passe-fils, sans oublier les manchons thermo-rétractables !


Les bobinettes de fils avant coupe



Les 8 fils câblés sur les borniers d'alim
Je n'ai plus qu'à réinstaller la carte à sa place :


Ampli upper réinstallé. La réparation ne se voit même pas, les manchons sont en-dessous
Passons aux 4 autres fils :


Les 4 fils sont rallongés de la même façon. Au reconnait derrière le coax et les 2 fils venant du calibrateur



Les 4 fils sont frettés avec le coax et les 2 fils du calibrateur, le long du châssis



Les bobinettes de fils en attente



Les fils sont raccordés aux borniers d'alim
Le toron est provisoirement fretté car il me reste l'ampli "lower" à recâbler aussi.
Mais avant, je veux tester l'ampli.


Amplificateur "Upper" : test


Pour cela, je dois trouver des transistors pour le préampli. J'ai fait le récapitulatif de tous les transistors manquants (sur les 2 amplis) :


Transistors des amplis
J'ai noté les références Tek (151-...), ainsi que les indications d'équivalents données dans les documents de l'oscillo.
Les 3 dernières lignes correspondent aux 3 transistors utilisés dans le plug-in 3A3 qui a deux entrées différentielles à Fet également :


Schéma d'une des branches de l'entrée du tiroir 3A3
Comme on peut voir Q113 et Q134 ressemblent beaucoup à l'entrée du 502A. Cela veut dire que je peux installer des transistors simples (2N3904 et 2N3906) sur le support prévu pour des doubles. Je n'aurai juste qu'à bien orienter les transistors.
Je n'ai donc plus qu'à commander les transistors ...

En attendant, je peux commencer la préparation pour le test. Tout d'abord, il faut que je réinstalle le bouton de choix d'entrées. Or, le commutateur n'a pas de butée, il a 6 positions et donc il faut que je détermine une position particulière qui me permettra de positionner correctement l'index du bouton.
Cette position particulière, c'est "A-B" en "DC". En effet, pour cette position, et seulement pour cette position, les 2 prises d'entrées A et B sont directement connectées aux entrées du préampli, à condition toutefois de choisir une position de sensibilité pour laquelle l'atténuateur 100:1 n'est pas en circuit, par exemple la sensibilité 0,2V/cm. (mais toutes les autres jusqu'à 0,1mV/cm conviennent)
Il suffit donc de chercher les 2 positions pour lesquelles l'entrée positive est reliée à la prise A (ce sont les positions "A" et "A-B" en "DC") :



un fil de l'ohmmètre sur l'entrée A, l'autre sur la cosse R du préampli, on tourne le bouton (flèche bleue) dans le sens horaire jusqu'à trouver la continuité
Le commutateur de sensibilité est sur la position 0,2V/cm (en jaune)
Normalement, on est alors sur la position "A" "DC". Si on tourne encore d'un cran le commutateur dans le sens horaire, on doit avoir aussi continuité de l'entrée B jusqu'à la cosse Q :



Position recherchée : continuité "entrée A - cosse R" et "entrée B - cosse Q"

Sans tourner le bouton, on peut alors installer l'index :


Installation de l'index sur la position "A-B" "DC"
On peut, si on veut vérifier qu'en tournant encore d'un cran dans le sens horaire, on passe bien sur la position "B" "DC", c'est-à-dire que la continuité "entrée A - cosse R" disparait, alors que la continuité "entrée B - cosse Q" persiste.

J'ai reçu les transistors ... j'ai donc équipé le module d'entrée en repérant bien le brochage des transistors :



repérage des transistors et brochage des transistors MPSA44, 94, 2N3904, 3906
Comme on peut voir, il suffit de bien orienter les transistors, sans avoir à croiser les pattes.


Transistors installés
J'ai coupé leurs pattes à 10 mm environ, ce qui permet de les enfoncer dans les supports presque complètement.
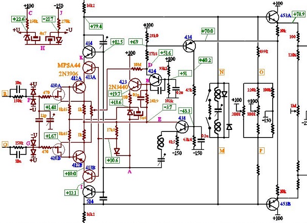
J'ai également complété le schéma de l'ampli, en faisant figurer les repères des cosses de raccordement, en particulier les liaisons entre le module d'entrée et la platine principale :


Schéma complet de l'ampli avec les repères des liaisons

Allez, je tente le coup : je vais voir si en injectant un signal sur l'entrée A, par exemple, j'ai bien des signaux sur les sorties de l'ampli V et W (donc sur les plaques du tube) :


Pour injecter un signal en entrée, il suffit de relier la sortie du calibrateur sur la fiche "A"
Sensibilité : 0,1V/cm Sortie calibrateur : 0,5V


Connexion des sondes de l'oscillo de labo sur les cosses V et W
Mise sous tension .....


Wouah, ça marche !
On obtient 17Vpp sur les 2 sorties, les signaux sont "propres", tout semble normal.

On peut se demander si les niveaux obtenus sont du bon ordre de grandeur :
- sortie calibrateur 0,5V et sensibilité 0,1V/cm, cela veut dire que sur le tube, on aurait une amplitude de 5 cm
- 17Vpp sur chaque sortie, cela fait 34Vpp sur les plaques du tube
- ce qui donne une sensibilité de 34/5 V/cm, soit 6,8V/cm environ

- sur la doc du tube T502, les sensibilités nominales sont de 12,8V/cm en Y (et 18V/cm en X)


Bon, je vais faire une mesure plus précise en sinusoïdal pour être sûr de ne pas saturer l'ampli.


Calibre 0,2V/cm (sans l'atténuateur 100:1, gain minimal), entrée sinus sur A




En haut, signal sur la cosse R (=entrée A), en bas, signaux sur W et V (plaques CRT)
J'ai réglé l'amplitude d'entrée de façon à être juste avant le début de saturation de l'ampli (pour l'instant, je ne sais pas où se situe la saturation)
On a donc un gain sur chaque voie de 15 environ (180/12), soit un gain de 30 en différentiel sur les 2 plaques du tube.
Quel doit être le gain théorique ? Chaque plaque Y a une sensibilité de 12,8V/cm. Pour avoir une déviation de 1cm, il faut donc 12,8Vpp, soit 6,4V par plaque. Sur le calibre 0,2V/cm, il faut donc un gain de 6,4/0,2 = 32
Il semblerait bien qu'il manque du gain ...

J'ai également mesuré les tensions en différents points (entrées à la masse, sensibilité sur "calibrated", 0,1V/cm, cadrage à 50%) :


Tensions continues relevées, sans signal
Bien évidemment, les tensions sur la branche complémentaire sont quasiment les mêmes.

Voyons si je peux augmenter le gain de l'ampli :



Effectivement, ce potard permet d'ajuster le gain
En injectant 5V sur l'entrée, on obtient bien 160V sur chacune des sorties :


Le gain est maintenant de 32 (160/5)

Malheureusement, pendant les essais, d'un seul coup, les signaux sur les sorties W et V ont disparu ! En cherchant à l'oscillo, j'ai remarqué que je retrouvais le signal d'entrée un peu partout autour des 3 doubles transistors du module d'entrée.
J'ai cru qu'un des transistors que j'avais changés n'avait pas tenu; je les ai changés de nouveau, j'ai même mis des MPSA94 à la place des 2N3406, pensant que ceux-ci ne convenaient pas, mais sans succès.
Puis, en mesurant les résistances en différents points du circuit, j'ai trouvé moins de 2kohm entre les drains des 2 JFET. (alors que je devrais trouver environ 17k, somme des 2 résistances de 8k45). En mesurant la résistance entre les électrodes des JFET, j'ai effectivement trouvé 2kohm entre gate et source.
J'ai donc eu l'idée de récupérer le double FET resté sur l'ampli "lower" : même problème, résistance faible entre électrodes.
Conclusion : les JFET sont HS. Bon, au départ, un était bon, mais les essais l'ont tué. Il faut maintenant en mettre d'autres ....

J'ai essayé des BF245B, qui sont bien des canal N, mais qui ne tiennent pas une grande tension VDS, mais l'ampli fonctionne avec :


Le gain est toujours de 32, mais j'ai fait l'essai avec seulement 1Vpp

Voici le module d'entrée équipé de nouveaux transistors :



Sachant que le signal d'entrée est écrêté à +22V/-22V par les diodes à +U et -U (les zeners sont des 22V), il faut être sûr que les FET qui seront employés tiennent ces tensions entre gate et source. Le BF245 ne "tient" que 30V, on n'est pas loin du compte ... Mais il est possible de trouver des FET plus adéquats, je pense. En particulier avec le bon boitier car j'ai du croiser les pattes D et S des BF245 ...
Après recherches sur le Net, ce n'est pas simple. On trouve des doubles, au bon boitier, par exemple le NTE461, le 2SK389, mais à des prix .... pas raisonnables du tout (plusieurs dizaines d'euros/pièce !), car soit-disant "faible bruit". Je pense que je vais me contenter de simples JFET, même avec un brochage inadéquat. Par exemple, le 2SK170 est très bon marché, quitte plus tard, à mettre des faible bruit si au final l'oscillo fonctionne.






Amplificateur "Lower" :

Le second ampli a eu, comme le premier, son toron d'amenée des alims sectionné; je dois donc déjà le recâbler, en procédant de la même manière :


Les 8 fils sont rallongés. Entourés : les manchons thermorétractables sont sous le châssis, au niveau du passe-fils ....




...ainsi, la réparation est encore invisible




Raccordement des fils aux relais d'alimentation
J'attends la fin des tests pour fretter le toron ....
Petit essai de mise sous tension pour voir si celles-ci vont bien sur la carte :


Les tensions sont OK et les filaments des ECC88 s'allument, tout va bien !

Il faut maintenant équiper la carte de tous ses transistors. Il n'y en a plus aucun, puisque même le double JFET d'entrée était HS :


Repérage des transistors de la carte principale
Dans un premier temps, j'ai simplifié la nomenclature. En gros, tous les transistors sont des "haute tension", donc des MPSA44 et 94 selon la polarité désirée, sauf pour les 2N3499 que j'ai remplacés par des 2N3440. Certains transistors ont un brochage en triangle classique, donc les transistors de remplacement s'installent sans croiser de pattes.
Comme pour le module d'entrée, le problème se pose pour les doubles transistors, mais je les ai bien repérés :


Attention Q453 et Q464 sont en opposition !
Une fois tout ça repéré, les transistors peuvent être installés :



Equipement en transistors de la carte principale
A priori, ça devrait aller si je ne me suis pas trompé au niveau du brochage des transistors. Je dois équiper également le module d'entrée :





Amplificateur "Lower" : test

Mise sous tension, sortie calibrateur sur entrée "A" de l'ampli, calibre 0,2V/cm, oscillo de labo sur une sortie V ou W .... rien. Aucun signal.
Je décide de mesurer les tensions. Bon, ça ne va pas, la tension sur E est de l'ordre de -100V. Je me demande si les JFET ne seraient pas morts ...
Je pique ceux de l'ampli Upper, je les mets sur l'ampli Lower : pareil.
Je remets les JFET en place, et je commence à vérifier les tensions une par une entre les 2 amplis, et là, surprise : les tensions sur l'ampli Upper ne sont plus les mêmes que celles que j'avais mesurées auparavant ....

Je passe les étapes de recherche de panne, mais je soupçonne le circuit autour de Q438 car sur son émetteur et sur sa base je trouve -150V. Je mesure la résistance de 43k :


et le corps de la résistance se casse au ras de la patte dès que je mets le grip-fil !
Il faut donc changer cette résistance. Pour celà, je dois retirer le potard qui est vraiment trop près :


Les 2 composants retirés (le potard en rouge, la résistance en noir)
Il n'y a plus qu'à remettre une résistance correcte et le potard :


J'ai incliné le potard pour éviter que son corps ne touche la patte de la résistance

J'ai relevé les tensions sur l'ampli Upper, une fois cette réparation effectuée. Cependant, je n'ai plus de JFET réputés bons. J'ai donc rusé : j'ai remplacé les deux JFET par deux résistances pour simuler une conduction suffisante pour que la tension E soit positive.


Les 2 résistances (ici des 6,8k) installées entre D et S des JFET
En fait, elle l'est si les résistances valent 6k, mais elle devient négative si on passe par une valeur seuil. En particulier avec 7,5k, la tension E vaut -50V ! En temps normal, avec les JFET en circuit, une régulation se produit (et on obtient les tensions précédentes), mais là, on est en boucle ouverte, alors la tension E passe de +30 à -50V très rapidement en fonction de la résistance. Voici ce que j'obtiens :


Tensions relevées sur l'ampli "upper", une fois la 43k remplacée
Il y a encore quelque chose qui ne vas pas : Q434 semble être complètement saturé !
J'ai donc remplacé ce transistor par un MPSA94 et là, les tensions sont redevenues normales :


Tensions relevées sur l'ampli "upper", une fois Q434 remplacé
Voilà, c'est beaucoup mieux. Je vais attendre de recevoir de nouveaux JFET pour tester l'ampli complet (du moins pour vérifier qu'il refonctionne comme précédemment)
J'ai relevé également les tensions sur l'ampli Lower, avec les mêmes résistances à la place des JFET :


Les 2 résistances installées sur le support des JFET


Tensions relevées sur l'ampli "lower"
Parfait, les 2 amplis sont maintenant identiques !

J'ai retrouvé dans mon stock des JFET : des PN4303. Ce sont des 30V, on va voir s'ils tiennent le coup. Bien sûr, le brochage n'est pas bon, il faut donc croiser 2 pattes, mais bon, ça vaut le coup d'essayer ....
Et bien ça marche avec ces transistors. J'ai relevé les tensions des entrées des amplis :


Tensions relevées sur l'ampli "upper" avec les nouveaux JFET



Tensions relevées sur l'ampli "lower" avec les nouveaux JFET
Comme on peut voir, la dispersion des JFET fait que les tensions sur leur source sont assez différentes. Ce n'est pas pour rien qu'à l'origine, on avait des doubles transistors dans le même boitier ... Peu importe, pour l'instant je laisse comme ça.
Maintenant que le circuit d'entrée de l'ampli "Lower" est opérationnel, je dois rechercher la panne dans le reste de l'ampli dont la conséquence est qu'il n'y a rien en sortie V ou W.
J'ai trouvé : erreur de branchement de 2 transistors ! (Q474 et Q574). Une fois les transistors réinstallés correctement sur leurs supports, les signaux sont apparus sur les sorties de l'ampli.
Cependant, en mesurant les tensions, je me suis aperçu que celles sur les sorties "A" et "X" étaient franchement différentes de celles relevées sur l'autre ampli (de l'ordre de +80V). La tension sur la grille de V493A, au lieu de 0V est de +82V. J'ai vérifié le pont diviseur et trouvé la résistance de 1,84M coupée. Je l'ai remplacée par des résistances en série pour obtenir la bonne valeur :


Remplacement de la 1,84M
Et la tension est devenue normale sur la grille de V493A, et sur les sorties "A" et "X". Voici donc les tensions relevées sur les étages de sortie des deux amplis :


Tensions relevées sur l'ampli "upper" dans l'étage de sortie



Tensions relevées sur l'ampli "lower" dans l'étage de sortie
Voilà, tout va bien pour l'instant.




Amplificateurs "Lower" et "Upper" : réglages

Pendant que j'y suis, j'ai vérifié l'ampli sur toutes les positions de sensibilité, et là, je me suis aperçu que l'ampli partait en saturation sur les grandes sensibilités. Alors j'ai voulu régler l'offset (DC BAL) et rien n'y a fait !
Par comparaison, j'ai fait le même test sur l'ampli Upper et j'ai pu régler correctement l'offset ....
Que se passe-t-il ? Et bien tout simplement, les JFET sont trop différents (preuve : les tensions de source très différentes) et l'écart, amplifié par la suite sature l'ampli. J'ai donc chercher dans le reste de mon stock de PN4303 un qui pourrait donner la même tension qu'un des deux installés et j'ai trouvé une paire correcte. Voici les tensions mesurées une fois cette paire installée :


Nouvelles tensions (entourées) avec une paire de JFET triés
Puis j'ai essayé de régler l'offset et là, parfait, j'ai pu le faire.

Je résume :
-Trier les JFET pour en trouver deux qui donnent à peu près la même tension sur leurs sources dans l'étage d'entrée
-régler la position (entouré en rouge) à peu près à mi-course
-choisir deux sensibilités parmie les 3 entourées en violet, les noter S1 et S2
-ne rien injecter dans les entrées A et B de l'Ampli
-brancher un voltmètre sur une sortie V ou W de l'Ampli (on doit avoir environ 250V)
-relever l'écart de tension lorsqu'on passe de la sensibilité S1 à la sensibilité S2
-régler alors l'offset (entouré en bleu) dans un sens et remarquer la variation de l'écart de tension entre S1 et S2
-si celle-ci est positive, régler dans l'autre sens
-régler jusqu'à ce que l'écart soit nul. Autrement dit, quelle que soit la sensibilité choisie, la tension relevée est constante.
-régler la position pour avoir 250V


Réglage de l'offset : il y a 2 potards, un central pour le réglage grossier, un périphérique pour le réglage fin

J'ai procédé de la même manière pour l'ampli "Upper", bien que les JFET soient différents aussi (0,2V d'écart de tension) et j'ai pu régler l'offset quasiment en butée. Donc cet écart de tension est la limite à ne pas dépasser sous peine d'impossiblité de réglage d'offset !

Voilà, j'ai commandé d'autres JFET que j'essaierai plus tard.
J'ai mis à jour le schéma car j'avais oublié quelques composants :


télécharger le PDF

et voici les transistors que j'ai utilisés en remplacement de ceux d'origine :



Je viens de recevoir des BF245A. Voici leur brochage :



Il faut donc croiser les pattes D et S pour les installer sur leurs supports :


Module préampli "upper"

Module préampli "lower"

J'ai essayé 4 transistors, et sur les 4, j'ai trouvé 2 paires qui donnaient des tensions proches sur leurs sources. Ces BF245A semblent beaucoup moins dispersés que les PN4303. Il m'a suffi d'inverser 2 transistors pour obtenir égalité sur chaque module (les 2 paires étaient séparées) :


Nouvelles tensions sur le module "upper"



Nouvelles tensions sur le module "lower"
Seules les tensions d'entrée ont changé, les autres tensions pas du tout. Comme on peut le voir, cela me parait bien plus rationnel avec ces BF245A. J'ai vérifié le gain des 2 amplis : inchangé

Voir en dernière page le recâblage des sorties arrières

à suivre : Base de temps et ampli horizontal